🥊 BOXING WEEK
Sign in & use BW25 for instant savings!
Log in to Save!
0 items $0.00  
Cart Contents
Welcome!Please log in.

Log in with PayPal
Please do not select 'Hide My Email' during sign-in, as Apple's private email prevents us from contacting you

FiiO DM13 Portable Stereo CD Player with Hi-Res Bluetooth BLACK

Boxing Week Deals That Actually Make Sense!

$219.99

Secure One-Page Checkout
FiiO Authorised
This product is brand-new and factory sealed FiiO DM13  Out of Stock
EAN : 6953175761013  5% Price Promise
Warranty : 1yr Manufacturer 14 Day Money Back


 Out of Stock 
To purchase now by phone, call toll-free: 1-888-248-4969. Item: 14511

$73/mo suggested payments with 3 month special financing now with Flexiti.Get approved for financing in under 3 minutes


Details

Portable Stereo CD Player

Specially designed audio architecture | Flagship DAC CS43198*2 660m+660mW powerful output | Custom LCD display 3.5mm+4.4mm headphone outputs | Optical/coaxial digital outputs Dual desktop/portable power supply modes | USB CD ripping apt HD Hi-Res Bluetooth transmitter.

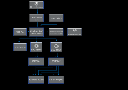
Specially Designed Audio Architecture

Description image for FiiO DM13 Portable Stereo CD Player with Hi-Res Bluetooth BLACK

Two flagship Cirrus Logic CS43198 chips are paired with two low-noise HiFi SGM8262 headphone amps in the DM13's specially designed audio architecture. The combination of dual DACs and dual amplifiers allows the portable CD player to exhibit truly high-quality sound.

Quality "Core", Enabling Smoother Volume Adjustment Flagship DAC CS43198*2

Unlike most portable CD players, the DM13 employs two flagship CS43198 DAC chips that offer high performance and low power consumption for excellent audio quality. FllO engineers also specially designed an output stage that better captures the sound of the DAC, with that same DAC chip controlling the volume. The DAC chip allows for a 99-level fine volume adjustment that not only achieves smooth volume changes but also makes the sound at any volume level clearer.

Tiny Body Enormous Power

The DM13 may be compact but packs impressive performance, distinguishing it from other similar products. It not only drives most headphones but can also connect to powered speakers or other headphone amps for an extraordinary listening experience.

Portable CD Player Useful Anywhere

FIIO designers have combined manufacturing craftsmanship and structural design to shrink down the DM13 to be smaller than most other CD players, with dimensions of approximately 144*137*27mm (excluding feet). The DM13 also features an ESP (electronic skip protection) switch, ensuring a stable and pleasant sound experience whether you're on the go or listening while stationary.

Stable CD Reading Take Good Care Of Everything

A gentle push of the lever effortlessly opens the lid to put your disc in, giving your music a physical presence of music not found in pure digital playback. The spacious disc compartment significantly reduces the likelihood of scratches during high-speed rotation, offering maximum protection for your favorite discs.

*Due to technical limitations, the above measures reduce the probability but do not totally eliminate the possibility of discs being scratched.

Custom LCD Display Reliably Clear

The custom high-contrast, long-lasting LCD display clearly shows the volume, track number, and song playback duration - making it easy to understand the device's status. It also won't burn out even with prolonged screen time, so you have one less thing to worry about.

3.5mm+4.4mm Dual Headphone Outputs

3.5mm, 4.4mm outputs: for connection to headphones Single-ended and balanced line outputs: for connection to active speakers or amplifiers.

Optical/Coaxial Digital Outputs

Description image for FiiO DM13 Portable Stereo CD Player with Hi-Res Bluetooth BLACK

Custom low-jitter crystal oscillators ensure accurate synchronization of the digital clock, resulting in cleaner and more stable digital signal transmission. Optical and coaxial digital outputs: for connection to an external DAC.

USB CD Ripping More Ways to Play

You can rip your favorite CDs into WAV files stored on a portable storage device, making it easy to share with friends and family. The WAV music files on that portable storage device can then be easily transferred to other computers or phones, allowing you to play the music on your CDs anytime, anywhere.

aptX High-Res Bluetooth

Convenient wireless connections, which also sound great

Unlike the typical Bluetooth portable CD player, the DM13 features a Qualcomm Bluetooth platform that offers high-res Bluetooth audio with support for aptX, aptX Low Latency, aptX HD codecs as well as the standard SBC codec. This high-quality wireless transmission enhances the Bluetooth sound quality output from portable CDs.

Dual Desktop/Portable Power Supply Modes

Patented desktop mode Relaxed listening

FIIO's highly acclaimed desktop mode comes to the DM13, Where connected to a USB power source, simply flick the D MODE switch to "ON" and the DM13 will be powered directel Ma USB without consuming any battery power and thus ore the battery's usable life.

Long Battery Life 10 Hours of Playback from Lithium Batteries

The DM13 is powered by a specially-selected 3750mAh,| 3.8V cobalt lithium battery. You can carry around the DM13 and play music for 10 hours*, more than long enough for even the longest listening sessions.

Gapless Playback Smooth Playback

In the early stages of designing this product, we extensively collected user feedback and overcame many challenges to carefully create a range of user-friendly and thoughtful features - including gapless playback, ability to keep favorites, and loop playback. The loop playback function supports looping on a single track, random tracks, and even on the entire CD - allowing you to customize how you want to listen.

Quality Materials Luxuriously Durable

The aluminum alloy body perfectly combines texture and tactile feel while ensuring the overall structural strength of the device. For the critical hinge, precision-machined aluminum alloy components are used, providing greater wear resistance and durability.

Colorfully vibrant a unique style

Explore how different colors can give off various vibes. Available are silver, black, red, white, and white skylight versions. This is not only a great-sounding portable CD player but is also a stylish accessory that can literally make your music journey more colorful.

Specifications

General Specifications:

  • Name/Model: DM13
  • Hardware Solution: SoC: CS6137, Op-amp: SGM8262*2, DAC: CS43198*2
  • Output Mode: PRE OUT, USB OUT, SPDIF OUT, BLUE OUT
  • Dimensions: About 137.5x144.7x28.7mm
  • Weight: About 450g
  • Display: 1.5-inch LCD
  • Volume Control: Physical button
  • Bluetooth Transmission: Supports SBC, aptX, aptX Low Latency, aptX HD
  • CD Mechanism: Custom mechanism
  • Laser Pickup: Custom laser pickup
  • Adaptive Impedance: PO: 8~150Ω, BAL: 8~350Ω

Buttons and Ports:

  • Buttons: Physical buttons (Power on/off, Play/Pause, Previous track, Next track, Volume up, Volume down, Multifunction button)
  • USB: Type-C USB*2 (POWER IN, USB AUDIO, charging/data transfer)
  • Headphone Output: Standard 3.5mm port
  • Single-ended Line Output: Standard 3.5mm port
  • Balanced Headphone Output: Standard 4.4mm port
  • Balanced Line Output: Standard 4.4mm port
  • Coaxial/Optical Output: Standard 3.5mm port (shared LO)
  • Slide Switch: ESP switch, D.MODE switch

Power Supply Parameters:

  • Power Supply: DC 5V/≥2A
  • Charging Time: About 2.5h (5V 2A adapter)

Battery Life and Test Conditions:

  • 3.5mm Headphone Out: ≥10h
    • Audio Input: Local CD playback
    • ESP Switch: OFF
    • Volume Level: 32
    • D.MODE Switch: OFF
    • Display Status: OFF
    • Load: 32Ω
  • 4.4mm Headphone Out: ≥10h
    • Audio Input: Local CD playback
    • ESP: OFF
    • Volume Level: 26
    • D.MODE Switch: OFF
    • Display Status: OFF
    • Load: 32Ω

Audio Parameters:

Headphone Output Performance and Parameters

  • Output Power: L+R≥270mW+270mW (16Ω, THD+N< 1%), L+R≥180mW+180mW (32Ω, THD+N<1%), L+R≥20mW+20mW (300Ω, THD+N<1%)
  • Output Impedance: < 1Ω
  • THD+N: ≤0.0025% (1kHz/0dB@32Ω)
  • SNR: ≥120dB (A-weighted)
  • Crosstalk: ≥77dB (1kHz@32Ω)
  • Noise Floor: ≤2.4μV (A-weighted)
  • Frequency Response: 20Hz~20kHz: attenuation<2.3dB
  • Peak Output Voltage: 7Vp-p

Line Output Performance and Parameters

  • THD+N: ≤0.0026% (1kHz/0dB@10kΩ)
  • SNR: ≥113dB (A-weighted)
  • Crosstalk: ≥105dB (1kHz@10kΩ)
  • Noise Floor: ≤4.3μV (A-weighted)
  • Frequency Response: 20Hz~20kHz: attenuation<2.3dB
  • Line Output Level: 2.5Vrms

Balanced Headphone Output Performance and Parameters

  • Output Power: L+R≥620mW+620mW (16Ω , THD+N< 1%), L+R≥660mW+660mW (32Ω, THD+N<1%), L+R≥80mW+80mW (300Ω, THD+N<1%)
  • Output Impedance: < 1.5Ω
  • THD+N: ≤0.0024% (1kHz/0dB@32Ω)
  • SNR: ≥124dB (A-weighted)
  • Crosstalk: ≥120dB (1kHz@32Ω)
  • Noise Floor: ≤2.8μV (A-weighted)
  • Frequency Response: 20Hz~20kHz: attenuation<2.3dB
  • Peak Output Voltage: 14Vp-p

Balanced Line Output Performance and Parameters

  • THD+N: ≤0.0022% (1kHz/0dB@10kΩ)
  • SNR: ≥124dB (A-weighted)
  • Crosstalk: ≥106dB (1kHz@10kΩ)
  • Noise Floor: ≤3μV (A-weighted)
  • Frequency Response: 20Hz~20kHz: attenuation<2.3dB
  • Line Output Level: 5Vrms

More Product Options
FiiO DM13 Portable Stereo CD Player with Hi-Res Bluetooth BLACK

Available in OPEN BOX! Save $40.00

Add to Cart $179.99
 Out of Stock  FiiO DM13 Portable Stereo CD Player with Hi-Res Bluetooth BLACK
FiiO DM13 Portable Stereo CD Player with Hi-Res Bluetooth BLACK Shipping : FREE in Canada
Out of Stock
Now $219.99

ITEM
WATCH


Ask an Expert


Customers who bought this product also purchased...